首页
关于尊龙凯时人生就是搏
公司概况
企业文化
社会责任
联系我们
新闻资讯
企业新闻
视频中心
公示信息
产品服务
产品世界
案例展示
客户留言
投资者关系
定期报告
公司公告
投资者保护
沟通与讨论
欢迎来电
销售与采购
销售网络
资料下载
加入尊龙凯时人生就是搏
人才理念
人才发展
薪酬福利
人才招聘
语言
中文
EN
关于尊龙凯时人生就是搏
公司概况
企业文化
社会责任
联系我们
新闻资讯
企业新闻
视频中心
公示信息
产品服务
产品世界
案例展示
客户留言
投资者关系
定期报告
公司公告
投资者保护
沟通与讨论
欢迎来电
销售与采购
销售网络
资料下载
加入尊龙凯时人生就是搏
人才理念
人才发展
薪酬福利
人才招聘
news
information
新闻资讯
企业新闻
视频中心
公示信息
新闻资讯
公示信息
2022.10.13
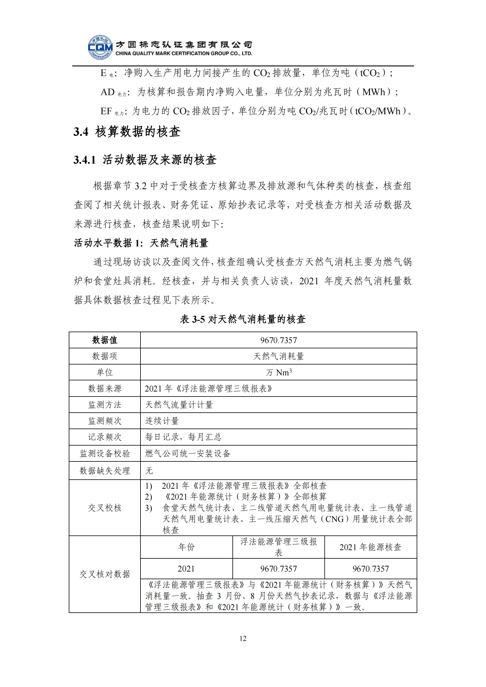
河北尊龙凯时人生就是搏玻璃2021年温室气体排放核查报告
上一篇
下一篇
返回列表